Health care fabric design examples



Examples of health care fabric design 1. Examples of antibacterial fabric design (1) Design and production of antibacterial nonwoven fabrics 1. Production method and process flow (…

Examples of health care fabric design

1. Examples of antibacterial fabric design
(1) Design and production of antibacterial nonwoven fabrics
1. Production method and process flow
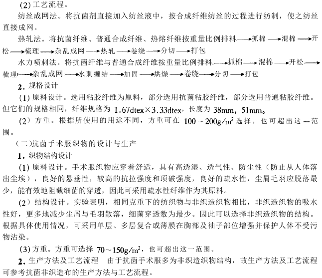
(1). Production method. Processes such as spinning, hot rolling, and hydroblasting can be used.

AAAJYUIYFHGE

This article is from the Internet, does not represent 【www.pctextile.com】 position, reproduced please specify the source.https://www.pctextile.com/archives/38566

Author: clsrich

 
TOP
Home
News
Product
Application
Search